最近有没有听说啊?CDC(美国疾病控制与预防中心)又爆出了大新闻!这次可不是小打小闹,而是关乎我们每个人健康的大事。快来跟我一起探秘这些最新爆料吧!

你知道吗?新冠病毒又变异了!这次变异的病毒株,让CDC紧急发布了预警。据最新数据显示,这种变异病毒株的传播速度比以往更快,感染力更强。这可不是闹着玩的,我们要提高警惕,做好防护措施哦!

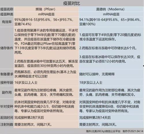
疫苗接种是预防新冠病毒最有效的手段之一。那么,关于疫苗接种,CDC给出了哪些最新建议呢?首先,他们强调,接种新冠疫苗是每个人的责任。其次,他们建议,符合条件的人群应尽快完成疫苗接种,以降低感染风险。看来我们得抓紧时间,去接种新冠疫苗啦!

新冠病毒检测是防控疫情的重要手段。那么,如何正确进行新冠病毒检测呢?CDC给出了以下建议:
1. 在采样前,确保手部清洁,避免触摸眼睛、鼻子和嘴巴。
2. 采样时,尽量保持呼吸平稳,避免咳嗽或打喷嚏。
3. 采样后,将采样管密封好,按照规定时间送检。
这些小细节可不能忽视哦,正确操作才能确保检测结果的准确性。
新冠病毒治疗一直是大家关注的焦点。最近,CDC公布了新冠病毒治疗的一些最新进展。他们表示,目前已有多种抗病毒药物和治疗方案,可以有效缓解病情。这可是个好消息,让我们对战胜疫情充满信心!
新冠病毒防控,离不开每个人的努力。那么,如何做好个人防护呢?CDC给出了以下建议:
1. 勤洗手,使用含有酒精的手部消毒剂。
2. 戴口罩,尤其是在人群密集的地方。
3. 保持社交距离,避免与他人近距离接触。
4. 咳嗽或打喷嚏时,用纸巾或肘部遮住口鼻。
这些个人防护措施可要牢记在心哦,让我们一起为战胜疫情贡献力量!
CDC的最新爆料让我们对新冠病毒有了更深入的了解。在这个特殊时期,我们要时刻关注疫情动态,做好个人防护,共同抗击疫情。让我们一起加油吧!